随着科技飞速发展,无人机的开发与应用日益广泛。其技术更是逐步渗透到工业、农业、商业及日常生活的方方面面,如街景拍摄、空中巡控,电力巡检、灾后救援与安全防护等,众多场景中都能看到它的身影。
而有些领域则涉及爆炸危险场所,例如石油天然气、化工、采矿、消防救援等工业场景中,可能聚集爆炸性气体、蒸气、粉尘或纤维等物质。在这类场景中,一个微小的电火花或过高的设备表面温度,都可能引发灾难性的爆炸。因此,普通无人机若进入此类环境作业,将存在巨大安全风险。
“防爆认证”正是为了解决这一核心安全问题而设立的强制性准入门槛。本文将重点介绍两大防爆认证体系——IECEx和ATEX,并详细解析认证流程与所需资料。
什么是IECEx认证?
IECEx(国际电工委员会防爆电气产品认证体系)是国际电工委员会(IEC)于1996年成立的防爆电气设备国际认证体系,旨在通过统一IEC TC31系列标准、认证证书和标志,消除国际间对防爆电气产品的重复检验与认证。
什么是ATEX认证?
ATEX防爆认证在整个欧洲是强制性的,涉及从制造到设备安装和使用的所有阶段。而CE标志是强制性标志,符合ATEX指令的所有条款的产品必须贴附CE标志。因此,防爆产品贴附了CE标志是其符合ATEX指令的基本要求及已实施指令规定的合格评定程序的特殊证明。

IECEx与ATEX认证的主要区别
- IECEx:国际自愿性认证,适用于IECEx体系成员国,可通过IECEX证书转证至成员国。
- ATEX:欧盟强制性认证,属于CE认证的一个防爆指令,ATEX指令为2014/34/EU。
- IECEx证书在全球30多个国家得到认可,而ATEX证书主要适用于欧盟市场。
IECEx认证流程

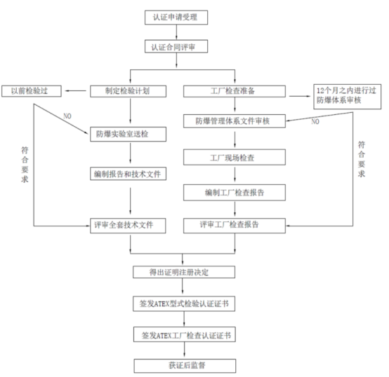
ATEX认证流程

认证流程简要说明
- 确定认证需求:IECEx、ATEX认证
- 收集产品设计资料、测试报告等,进行初步风险评估和设计验证
- 提交申请,填写认证申请表,提供样品和技术参数说明
- 技术评估与测试,完成试验及资料审查
- 出具报告、证书及工厂审查报告
- ATEX认证可能需进行IEC/EN 62368.1标准的安规认证
工厂审核要求(依据ISO/IEC 80079-34)
- 企业资质与生产管理:营业执照、ISO 9001证书、设备校准记录等
- 过程控制文件:质量控制计划、人员培训记录、分包商管理文件
- 测试与认证相关文件:防爆型式试验报告、EMC测试报告、环境适应性测试报告
认证所需文件清单(需英文版)
- 电路连接概图、电气原理图、机械总装图、零部件图、铭牌图
- PCB布局图与走线图、BOM清单、本安元件清单
- 本安设备设计说明、元器件规格书、GERBER文件
- 浇封与外壳材料说明、说明书、企业标准、营业执照、质量保证文件
检测样品要求
- 整机:4–6台(视评估结果)
- PCB组装件一套、电池15个、熔断器10个(如有)
- 非金属试块、压电元件、稳压器件等(如有)
认证注意事项
- 确保产品符合IEC/EN 60079系列标准,特别是60079-11与60079-31
- ATEX证书通常长期有效,但需关注指令更新
- 获证后可能面临定期监督抽查,需保持生产一致性